Support Transformation
Use Case
LORENZO TRENIDAD CHAVEZ
The Challenge The site was a series of destinations, series of many applications, reflected in the million pages. The support components of the site were not in one area, forcing users to search through many pages on the Dell.com. All the pages were a series of link farms and incoherent organization. The site was a repository of information that the user had to search through. Information was not tailored to any specific user and much of the data was not indexed or normalized within the system. Users became frustrated and spent a lot of time with associates, taking up to 5 calls to resolve each issue.
EX: Sample Page 2011 The Objective The redesign of the Dell.com support portion of the site should be: about solving problems, not about providing tools. personalized for the device and customer in order to accommodate the wide variety of products Dell manufactures. a unified experience; the user should not need to navigate to multiple pages and tools in order to solve a problem. layered to accommodate users of varying skill sets from novice to expert to include do it yourself tools coupled with premium, fee-based support
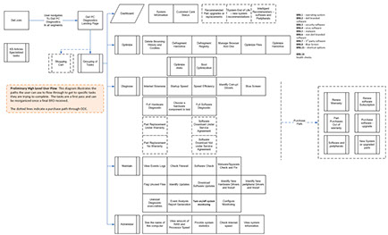
Initial Foundational Work Not all projects are equal. I was assigned to a project within support to integrate a diagnostic tool onto Dell.com. The tool would analyze the hardware components on a users system and give recommendations to fix the problem. It was decided to make the tool more robust. Dell would develop a rules engine and a dispatching process that would allow the tool to fix the hardware or send out replacement parts for the damaged system. The initial launch was successful and was extended to include software diagnostics. Software diagnostics could not be handled in the same way, so I designed a tasked based assessment tool.
Analysis As Dells ongoing effort to innovate, the department had a design day. As part of the discussion I introduced the work I had been working on for the Online Diagnostic Engine. This collaboration added the visual dimension to the project and I was able to get input vetting my assumptions for the user interactions. What was great about this event was that this design was used as the foundation for the creation of Dell's World Class Design. A case was made to executives to redesign the support structure utilizing user experience practices along with robust data testing.

Created a lexicon of features and functions thought out Dell Support

Persona
Dell had developed persona and I used them to create and test the user flows through the design process.
Prototype
The team designed and created prototypes in illustrate our approach and to start the usability process.
Design Validation We chose an outside consulting company [Frog Design] to take our assumptions and create a test plan. The user audience would include novice to highly technical users, in the United States and in China.
The designs tested extremely well and validated the overall design. Frog Design hosted a workshop to go over the results and help us to focus on the results.
Final Product The design proved to be very successful. The entire redesign took approximately 2 years, 15+ separate applications and work streams and several iterations and releases. The self serve aspect of the design helped to reduce the overall call volume by hundreds of thousands of calls. It also reduced the overall cost by directly sending out replacement parts to the users. The site was designed to be responsive, so users could monitor and have access to their systems remotely. Support continues to evolve and be refined.