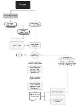
Online Diagnostics Engine - 1.0
Dell working with a third party diagnostic tool, integrated the diagnostic capability with a Dell designed rules engine to diagnose and resolve user hardware issue.
The following is a small sampling of diagrams, wire-frames and illustrations. Artifacts
LORENZO TRENIDAD CHAVEZ
Online Diagnostics Engine - 1.5
Dell continued to optimize the diagnostic tool enhancing it to allow the system to automatically dispatch hardware components to end users when diagnostic criteria were met.
Online Diagnostics Engine - 2.0
With the success of self diagnostics with hardware, Dell chose to expand the product to include software diagnostics. This was a paradigm shift, moving the application to a tasked based process.

 

Illustrations A sampling of vector graphic illustrations created for computer based training for the T-38 Aircraft for the United States Air Force
Persona usage to define user flows
Dell developed persona were used to create and test the user flows through the design process.